Effluent Treatment Plant
WASTE WATER
Product Overview
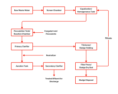
A wastewater treatment plant is a facility in which a combination of various processes (e.g., physical, chemical and biological) is used to treat industrial wastewater and remove pollutants. The processes involved in waste-water treatment include physical processes such as settlement or flotation and biological processes such as aerated lagoons, activated sludge or bio-films in trickling filters. Other physical methods, such as filtration through sieves, may be used in specialised circumstances, such as de-watering waste-water sludge.
Capacity
10 m3/day to 1000 m3/day










Leave A Comment